UWS3, układ z tyrystorem i KMZ10B

Aparatura pokładowa, układy pomiarowe i wykonawcze.
grzesiekb26
**
Posty: 43
Rejestracja: niedziela, 30 sty 2011, 18:31
Lokalizacja: Piastów
Kontakt:

Post autor: grzesiekb26 »

Witam. Przymierzam się do zmontowania układu o którym jest mowa i chciałbym zapytać się odnośnie układu scalonego. Na schemacie jest podany LM 358 i zastanawiam się czy LM358N będzie właściwy ?? Pozdrawiam.
Aramis
***
Posty: 73
Rejestracja: niedziela, 30 sty 2011, 18:30
Lokalizacja: Polska południowa

Post autor: Aramis »

Tak może być z literką ' na końcu nic to nie zmienia
grzesiekb26
**
Posty: 43
Rejestracja: niedziela, 30 sty 2011, 18:31
Lokalizacja: Piastów
Kontakt:

Post autor: grzesiekb26 »

dzięki wielkie :) Pozdrawiam :)
grzesiekb26
**
Posty: 43
Rejestracja: niedziela, 30 sty 2011, 18:31
Lokalizacja: Piastów
Kontakt:

Post autor: grzesiekb26 »

Witam ponownie. Właśnie próbuję uruchomić układ i napotkałem się z pewnym utrudnieniem. Otóż mój układ w ogóle nie reaguje. Próbowałem już zrestartować kmz-ta i też nic.... cały czas świeci się czerwona dioda i nic nie kąsa... Zastanawiam się czy zastosowany tranzystor bc 546b jest odpowiedni(dostałem go niby jako zamiennik) kondensator dostałem taki mały niebieski z oznaczeniem 105 M5E a diodę - PH4148 tyrystor - TIC 126M. Zaznaczę, że próbowałem uruchomić układ z nóżkami kmz-ta do góry i do dołu.
grzesiekb26
**
Posty: 43
Rejestracja: niedziela, 30 sty 2011, 18:31
Lokalizacja: Piastów
Kontakt:

Post autor: grzesiekb26 »

Witam ponownie. Układ zadziałał i działa. Problem wynikł z błędnego przylutowania R5.
zsamot1996
*
Posty: 19
Rejestracja: niedziela, 30 sty 2011, 18:30

Post autor: zsamot1996 »

Witam!

Czy ten układ będzie działać zasilany z baterii Li-pol 350mAh 7,4V? Pytam, bo na schemacie widziałem, że wpisane tam napięcie jest wyższe od napięcia na moim pakiecie. Acha, czy w związku z takim zasilaniem będą potrzebne jakieś przeróbki.
Awatar użytkownika
jaskiniowiec
Administrator
Posty: 2379
Rejestracja: niedziela, 30 sty 2011, 18:30
Lokalizacja: Kraków
Kontakt:

Post autor: jaskiniowiec »

Powinien działać bezproblemowo przy niższym napięciu. Ważne, by zapalnik odpalał przy napięciu około 5V. Wynika to z tego, że przy dużych prądach może na tyrystorze odłożyć się napięcie rzędu 2V.
zsamot1996
*
Posty: 19
Rejestracja: niedziela, 30 sty 2011, 18:30

Re: UWS3, układ z tyrystorem i KMZ10B

Post autor: zsamot1996 »

Witam!
Mam pewien problem z układem polutowanym z tego schematu ale na własnoręcznie zaprojektowanej płytce. Mianowicie polutowałem ten układ i uruchomiłem podłączyłem zasilanie tylko, że nigdy nie zapaliła mi się sama zielona struktura z diody dwukolorowej. Jak przechylam układ w stanie testu przełącznika SW1 zapala się czerwona i zielona część diody. Gdy jednak przełączyłem przełącznik SW1 w stan uzbrojony układ działa prawidłowo i w momencie przechylenia płytki zapala się żarówka którą podłączyłem za zapalnik. Schemat i płytkę umieszczę w załączniku.
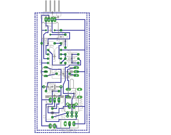
Płytka
Płytka
Płytka.png (13.93 KiB) Przejrzano 14284 razy
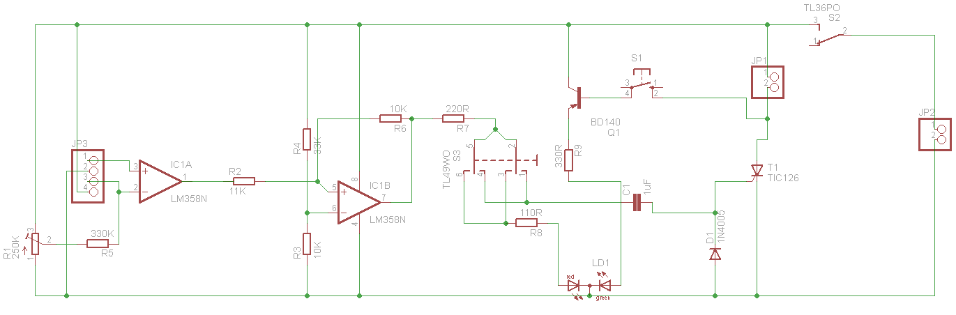
To jest schemat na podstawie którego była robiona płytka. JP3 to jest KMZ 10C. JP2 to zasilanie, a JP1 to zapalnik
To jest schemat na podstawie którego była robiona płytka. JP3 to jest KMZ 10C. JP2 to zasilanie, a JP1 to zapalnik
Schemat.png (11.38 KiB) Przejrzano 14284 razy
Awatar użytkownika
jaskiniowiec
Administrator
Posty: 2379
Rejestracja: niedziela, 30 sty 2011, 18:30
Lokalizacja: Kraków
Kontakt:

Re: UWS3, układ z tyrystorem i KMZ10B

Post autor: jaskiniowiec »

W/g schematu masz wlutowany tranzystor pnp typu BD140. Błąd. Ma być tranzystor npn. I nie musi to być tranzystor mocy. Wystarczy tranzystorek npn np BC 537, 2N2222 itp.
zsamot1996
*
Posty: 19
Rejestracja: niedziela, 30 sty 2011, 18:30

Re: UWS3, układ z tyrystorem i KMZ10B

Post autor: zsamot1996 »

Na tym moim schemacie jest po prostu błąd w tym miejscu. Na płytce mam wlutowany tranzystor NPN BD137 wiem, że za mocny ale tylko taki miałem pod ręką. Mam jeszcze takie pytanie. Czy złe działanie układu mogło spowodować to, że mam wlutowany kondensator elektrolityczny zamiast ceramicznego?
ODPOWIEDZ